GE-EAMF:Gestion Environnementale Intégrée et Hydrobiologie
Basculer la navigation
  • Accueil
  • A propos
  • Actualités
  • Nous contacter
  • Notice Biographique
  • Dossiers

Un ouvrage

Inventaire des macro-invertébrés d'eau douce de l'île de la Réunion : Importance zoosanitaire et indice biotique

L’eau n’est pas cet élément qui s’écoule de la source d’un ruisseau au robinet d’une fontaine. L’eau et les rivières qu’elle façonne sont avant tout le support d’une vie riche et variée, mais généralement ignorée et dont on ne connaît que quelques poissons réputés pour leurs qualités culinaires. Ils ne doivent cependant vivre qu’à la présence d’une faune et d’une flore plus discrète mais qui compose les menus incontournables de la gent piscicole.

Nos images

 Mission Madagascar

Application mobile de suivi et de mesures

Carte des zones "aléas majeurs" et catastrophes naturelles en France

Cartes élaborées à partir des données (inondations, incendies, submersion, séismes -supérieurs à 3 de magnitude, radon 3, qualité des sols et centrales) de la Plateforme ouverte des données publiques françaises. Le SIG utilisé est QGIS. Les risques liés au nucléaire, même faibles en France, font appels aux données sur GéoRisques et Green Peace. Les premiers cercles sont les zones PPI  et les plus larges sont les zones Fukushima,  "zone de contamination" avec un scénario hypothétique en cas d’accident grave.

carte catastrophes naturelles et habitabilité

En croisant les données ci-dessus, des cartes synthétiques peuvent être créées pour identifier les zones optimales en termes de sécurité et d’habitabilitée. permettent d'apporter un complément d'information  pour des investissements immobiliers ou d'entreprises.carte des catastrophes naturelles potentielles  et habitabilité

Lutte Anti-Vectorielle: Modélisation de situations locales

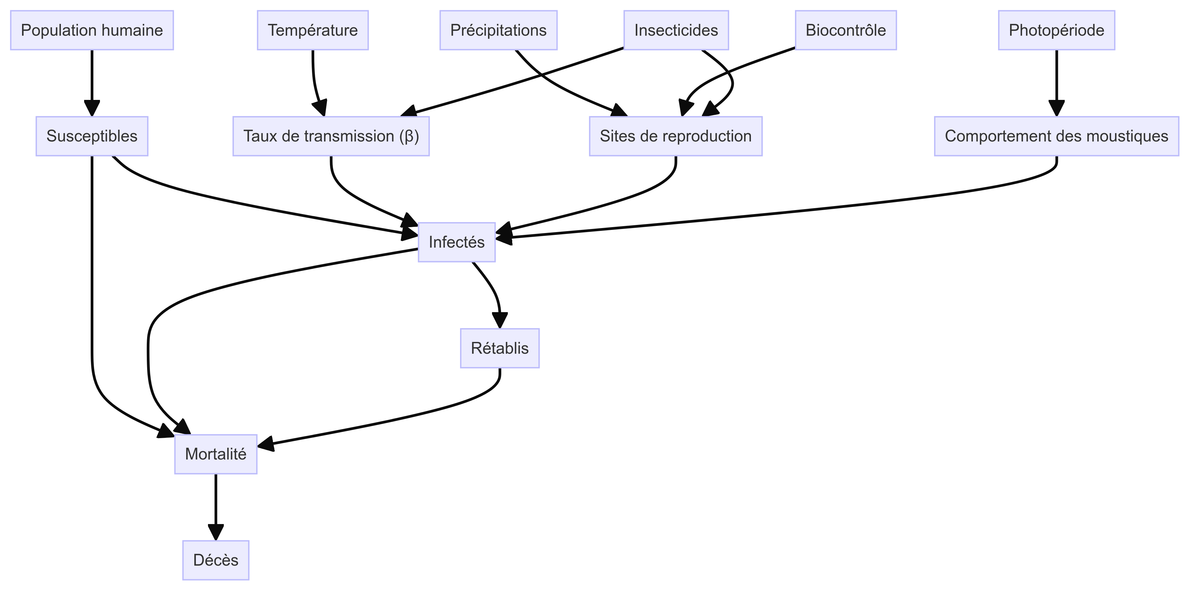
Modèle de départ avec les principales variables :

Ce modèle dynamique SEIR permet de comparer les dynamiques d'infection des maladies vectorielles en ajustant les paramètres environnementaux et biologiques et les méthodes de régulation (biologiques ou chimiques) via des curseurs interactifs.

  1. Ajustement des paramètres : Utilisation des sliders ou curseurs pour ajuster les paramètres comme la température, la photopériode, les précipitations, les taux de transmission, etc.
  2. Visualisation : Les courbes des humains infectés, par exemple, pour chaque maladie (paludisme, dengue, virus du Nil occidental, et Chikungunya) seront tracées sur un même graphique, vous permettant de comparer l'épidémiologie de ces maladies vectorielles en fonction des paramètres ajustés.

Ce script fournit une interface interactive pour explorer comment différents facteurs environnementaux et biologiques influencent la propagation de ces maladies.

Modélisation du Paludisme en France

Comparaison des courbes des humains infectés en fonction du temps pour les quatre maladies vectorielles (paludisme, dengue, virus du Nil occidental, et Chikungunya)

 

 

Introduction de moyens de lutte anti-vectorielle (LAV): Wolbachia, Densovirus, pesticides, piéges  ...

 

Déclaration préalable DP en zone naturelle

La déclaration préalable est une autorisation d'urbanisme obligatoire à la réalisation de certains travaux pour lesquels il n'y a pas à demander un permis de construire. La construction en sous secteurs des zones naturelles* du PLU ou en Natura 2000 par exemple est soumise à des réglementations strictes pour minimiser l’impact sur l’environnement. Des études supplémentaires sont nécessaires (habitats naturels, destruction, matériaux, nuisances ...).

Réalisation des DP avec DP11 : Notice faisant apparaitre les matériaux utilisés et les modalités d’exécution des travaux

*sous secteurs : 

  • le secteur na: terres agricoles ou espaces forestiers
  • le secteur nb: zones de transition entre espace urbain et rural
  • le secteur nd: espaces à protéger en raison de leurs caractéristiques exceptionnelles
  • le secteur ne:zones naturelles et écologiques sensibles
  • le secteur nl: terrains accueillant des campings ou des bases de loisirs
  • le secteur np: périmètres de protection renforcée pour l’assainissement et la captation d’eau potable

Détection de ravageurs

Les agriculteurs ont besoin de technologies qui peuvent leur fournir des alertes précoces en cas de menaces potentielles, comme les conditions météorologiques extrêmes, les maladies des cultures ou les ravageurs.

La détection des ravageurs et des pathologies végétales à l'aide de capteurs est devenue une approche courante dans l'agriculture de précision, et GE EAMF peut vous aider en élaborant des systèmes biotechnologiques de détection et de prévisions comme avec les pathologies fongiques.

Simulation et modélisation avec VENSIM

Vensim PLE est un outil de modélisation à compartiments. Vensim permet de construire des modèles. Vensim est aussi un outil de simulation, afin de réaliser plusieurs simulations numériques pour un même modèle et de comparer les résultats sous forme graphique. Vensim offre la possibilité de modifier certains paramètres variables Cette fonctionnalité permet d'explorer le (ou les) paramètre(s) qui influence(nt) le modèle

 Vensim permet d'enregistrer plusieurs scénarios et de les comparer. (https://vensim.com/).
 
Exemple d'étude: A partir d'une étude sur la maladie de Lyme et la population de cerf (https://accromath.uqam.ca/2021/10/faut-il-abattre-des-cerfs-pour-reduire-le-risque-de-maladie-de-lyme/).
 
  1. Fiche Fertilisations naturelles: calculs et modélisations
  2. Modélisation de la gestion des réserves ou de zones protégées

Page 1 sur 2

  • 1
  • 2
  • Vous êtes ici :  
  • Accueil

Répertoire national des entreprises et des établissements

  • Siret n°: 34534552400028 APE n°: 74908

Derniers articles

  • Calibrage des enceintes de mesure de l'humidité des sols
  • Carte des zones "aléas majeurs" et catastrophes naturelles en France
  • Publier les données issues de Capteurs environnementaux
  • Fiche Fertilisations naturelles: calculs et modélisations
  • Modélisation de la gestion des réserves ou de zones protégées

Utilisation des microcontrôleurs en Biotechnologie

Connexion

  • Identifiant oublié ?
  • Mot de passe oublié ?

Haut de page

© 2026 GE-EAMF:Gestion Environnementale Intégrée et Hydrobiologie

We use cookies
Notification
OK refus